激光切割機操作步驟:打開總開關→打開水冷機→打開伺服控制器(啟動按鈕)→打開電腦(按鈕)
㈠切板:(每次開機、換噴嘴時要回原點一次、標定一次:數控→BCS100→回原點→確定;BCS100→F1標定→2浮頭標定→將噴嘴靠近板面→確定→顯示優→確定;換噴嘴時要打同軸:用膠帶粘在噴嘴下,按激光點射看點是不是在圓的中心)將鑰匙擰到切板方向→打開切板軟件→開氣→擰開激光器(注意此時水溫必須在22℃-26℃才能開激光器!)→左鍵單擊文件→點擊讀取→選取***.dxf文件(要切得圖形,必須是dxf格式)→點擊工藝參數(F2)(有銹的選擇帶模切、孔多時選預穿孔;切薄板時可將工藝中的慢速起步去掉,厚板可設置慢速起步)→選取多厚的板材(f:焦距,O2:氧氣氣壓,PZ:噴嘴;焦距氣壓噴嘴大小需要根據顯示在切割頭手動調;噴嘴d代表雙層,適用于切碳鋼板;噴嘴s代表單層,適用于切不銹鋼、鍍鋅板材)→根據右下角的顯示更換噴嘴、調氣壓、調整焦距→
①切一個圖形時:單擊排序(小圖優先)→按住左鍵選中圖形→單擊陰切或者陽切(陰切是從線內開始切,線內的不要;陽切是從線外開始切,線外的不要)→選中圖形→引線(在檢查一下陰切或陽切對不對,板厚的引線長度6mm左右,薄板3mm左右;引線位置可通過按圖形總長設定)→打開光閥→找一點→點停靠(板在右下停在右下、板在左下停在左下)→走邊框→遙控器開始切。(也可找到一個點后在軟件上標記→走邊框→切,下次直接返回標記走邊框不需要再找點!)
②切一排時:選中一個圖形→復雜圖形選順序小圖優先(簡單圖形忽略此步)→起點A→全選→陣列→1*10行偏移0,列偏移0→全選→共邊→全選→炸開(左下角)→全選陰切或陽切→引線(厚板引線長≥5mm,薄板3mm;注意看引線位置!!)→看一下排序→模擬→走邊框→開始切割。
③切幾排時:選擇一個要切的圖形→選擇最邊框清除引入引出線→全選→復雜圖形先排序選小圖優先(簡單圖形忽略此步)→全選→陣列→全選→共邊(選擇橫平豎直)→全選炸開(里邊是不規則圖形時只選邊框)→設引線(引線角度為0°,復雜圖形設為90°;復雜圖形復雜圖形時可選中里邊的圖形,左上角選擇相似圖形→陰切→引線)→看順序(若不是最佳順序,可右鍵指定起始圖形)→走邊框→開始切。
④針對薄板或小件時為防止傾斜翹邊要進行微連:點倒三角→自動微連→厚板:0.5-0.2;薄板:1.0-1.2。或缺口或橋接
⑤一整張坂排好版切不完第二天繼續切時:暫停→停止→標記坐標,開機后→返回坐標→斷點繼續。
㈡:切管(每次開機都要回原點):①打開切管軟件→文件→讀取圖形→點擊工藝參數→選取適合厚度的碳鋼→根據右下角的顯示更換噴嘴、調氣壓、調整焦距→停靠(必須選最遠端)→選中圓→引刀線→3mm→確定→排序從大到小→排序→打開激光器→上管→調好位置,最頭距離激光一段距離(4mm)→按住快速不松手自動尋邊→最好4個面都尋邊記電腦右下X的數值找出3個差不多的→記錄一個面的旋轉中心(若是扁管,小面朝上記錄旋轉中心)→切(切的時候看管子是否歪了)
②由切板→切管:在切板軟件下回原點→關閉激光器→關閉切板軟件→打開切管軟件→由切板扭到切管→移動到左側回原點→開激光器→上管→點擊工藝參數→選取適合厚度的碳鋼→根據右下角的顯示更換噴嘴、調氣壓、調整焦距→停靠(必須選最遠端)→選中圓→引刀線→3mm→確定→排序從大到小→排序→打開激光器→上管→調好位置,最頭距離激光一段距離(4mm)→按住快速不松手自動尋邊→記錄旋轉中心→切
③由管→板:先將頭移動到機床范圍內→關激光器→關切管軟件開切板軟件→回原點→開激光器→
④切圓管:打開軟件→圓管直徑→輸入直徑(要輸入的直徑要比實際小0.5~1mm)→畫一條直線手動輸入圓管圓孔的直徑→圓管切割(需輸入角度)→確定→相貫線→相貫直徑(即要在圓管上切的圓孔直徑)要小于圓管直徑→陰切(陽切)→引刀線
關機:先關伺服→關軟件→關電腦→關水冷→總開關→關氣
問題:①切割面出現不光滑時:將速度下降,最低1000→調f(碳鋼調大,不銹鋼調小)→切割高度調大→調氣壓(板越厚氣壓越低,板越薄,氣壓越大)
②切的時候發抖,沒切透是噴嘴的原因。
③常用→補償→:里面不要→內縮;要里面→外擴
例:要的孔20,實際20.1,則割縫寬度0.05
④切數字時:把整體分開用左下角的炸開→選中一個→橋接
⑤切板時:放好板→自動尋邊,就不需要手動將板放正,尋邊后可直接切。
⑥引線無法設定時,可在顯示選擇顯示不封閉圖形。
⑦常用→優化→可將線連上或將部分線去掉。
⑧有圓角的不能共邊,有圓弧的圖形必須有間隙。J型鉤排列時行:-45,列:4。
⑨從上到下:準直鏡、聚焦鏡、保護鏡、陶瓷體、噴嘴
維護:①水冷機的隔塵網15天清洗一次,換水15天一次。
②定期緊螺絲、上油。
③機床潤滑:一直按住SET,顯示第一個:20S,加一次20S;一直按顯示第二個:240分,一個周期;在一直按SET,則完成。到標簽下時加油(機油或齒輪油)
④導軌和齒輪一個月保養一次:先用氣槍吹,再用抹布擦最后用刷子刷油。
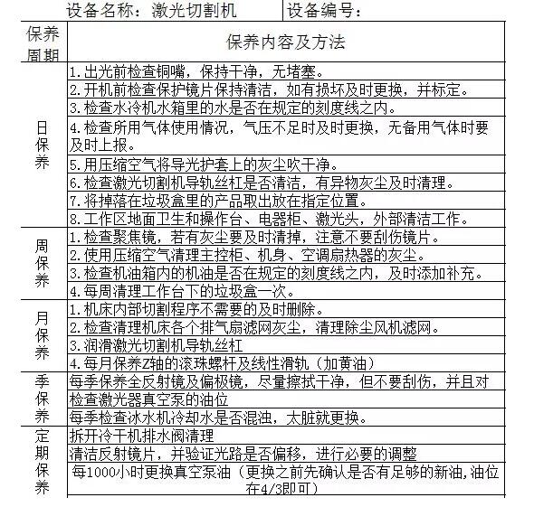
激光切割機日常保養表
